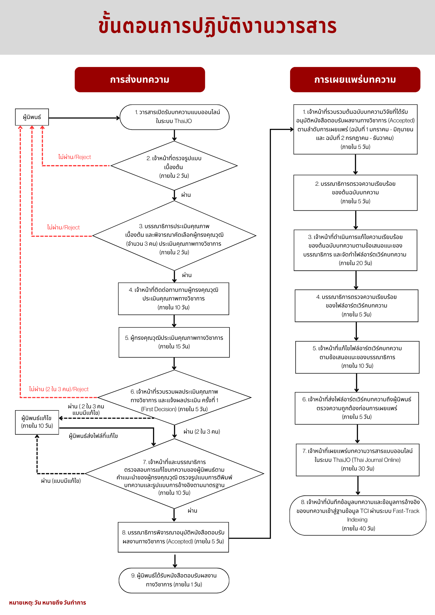
Operation Process
(update 2-2-2569)

ISSN New number
ISSN 2985-2641 (Online)
(มกราคม 2567 - ปัจจุบัน)
ISSN Old number
ISSN 2730-2334 (Online)
(มกราคม 2563 - ธันวาคม 2566)
ISSN 1686-9311 (Print)
(มกราคม 2552 - ธันวาคม 2562)
กำหนดออกเล่ม ปีละ 2 ฉบับ
(ฉบับที่ 1 มกราคม - มิถุนายน)
(ฉบับที่ 2 กรกฎาคม - ธันวาคม)