ข้อมูลสำหรับผู้แต่ง

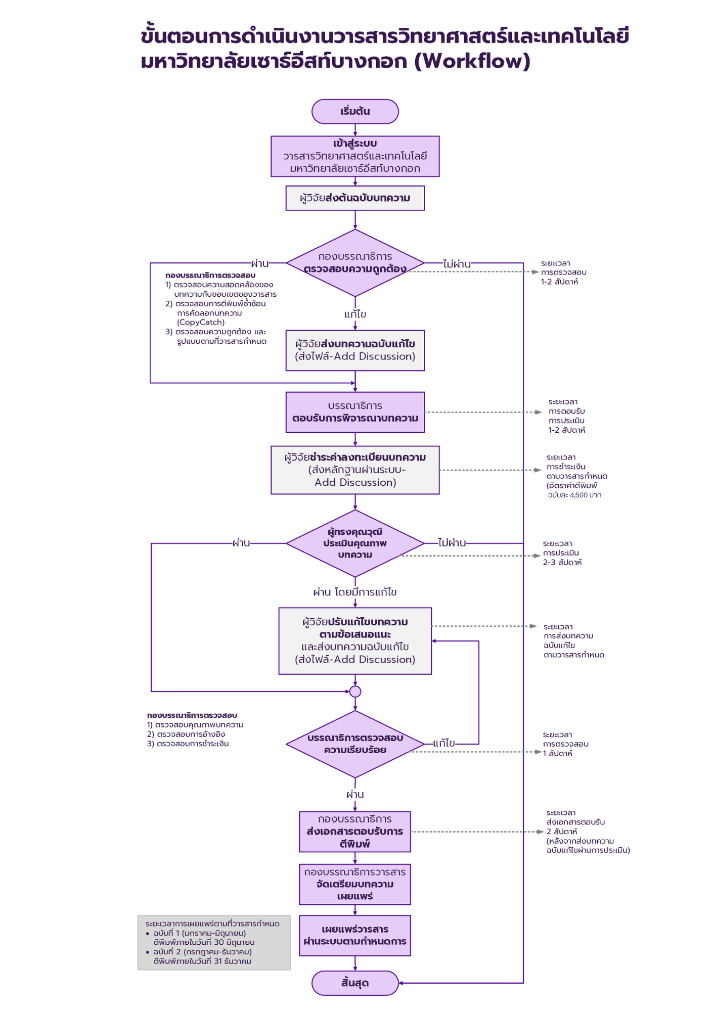
ท่านต้องการที่จะส่งบทความมายังวารสารนี้หรือไม่? เราขอแนะนำให้ท่านตรวจสอบหน้า เกี่ยวกับวารสาร สำหรับนโยบายของบทต่างๆของวารสารที่รับตีพิมพ์ รวมถึง คำแนะนำสำหรับผู้แต่ง ผู้แต่งจะต้อง ลงทะเบียน เป็นผู้แต่ง (Author) ของวารสารนี้ก่อนเพื่อให้สามารถมีสิทธิ์ในการส่งบทความ หรือหากท่านได้เคยลงทะเบียนเป็นผู้แต่งของวารสารนี้แล้วสามารถ เข้าสู่ระบบ และเริ่มต้นกระบวนการส่งบทความได้ทันที กรณีที่ยังไม่เป็นสมาชิกวารสารนี้ แต่เป็นสมาชิกวารสารอื่นในระบบ ThaiJo ท่านสามารถ เข้าสู่ระบบ หลังจากนั้น เลือก ข้อมูลส่วนตัว (Profile) บริเวณด้านบนขวา และ เลือกตำแหน่งผู้แต่งในแท็บ Role และบันทึก ท่านจะได้รับสิทธิ์ในตำแหน่งผู้แต่งของวารสารนี้เช่นกัน